The SDK comes with a default Checkout UI that we recommend starting with and customizing for your game.Documentation Index
Fetch the complete documentation index at: https://sequence-0fb8d9e6-api_docs.mintlify.app/llms.txt
Use this file to discover all available pages before exploring further.
Working with the Built-in Checkout UI
We’ve provided aCheckoutPanel as part of our Boilerplates assembly. As with the rest of the boilerplates, these are accessed via our BoilerplatesFactory, see Bootstrap Your Game for more info.
In short, with the CheckoutPanel prefab located at Assets/**/Resources/Checkout/CheckoutPanel, you can easily open the CheckoutPanel using the BoilerplateFactory:
ICheckoutHelper interface and fiatCheckoutInstance implements the IFiatCheckout interface.
There are currently two implementations of ICheckoutHelper available to you, NftCheckout and ERC1155SaleCheckout for Secondary Sales Marketplaces and ERC1155 Primary Sales respectively. An implementation for ERC721 Primary Sales is coming soon.
SequenceCheckout is currently the only implementation of IFiatCheckout available; it supports both Secondary Sales Marketplaces and ERC1155 Primary Sales; ERC721 Primary Sales support is coming soon to SequenceCheckout.
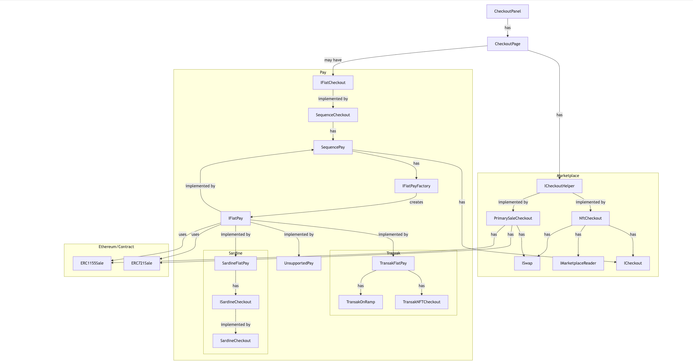
How it Works
It can be helpful to understand how the Checkout ecosystem fits together, especially if you want to build your own custom checkout panel/modal logic. This diagram should help you reason about how the system is laid out.
CheckoutPage (and related) source code should serve as a great reference should you choose to write your own custom UI logic.